Lme49810 300w toshiba mono high power amplifier board n4 free image Lme 49810 kit 5pcs amplifier 300w mono thanksbuyer gadgets
LME49830 Mosfet Class AB Amplifier - Erfahrungen? - Mikrocontroller.net
Amplifier audio project buildaudioamps projects high power fidelity Smo lme49810 top audio power amplifier kit board mono 400w dc serve Amplifier dc board 300w servo hifi mono
Plus amplifier pure fi channel rear power board
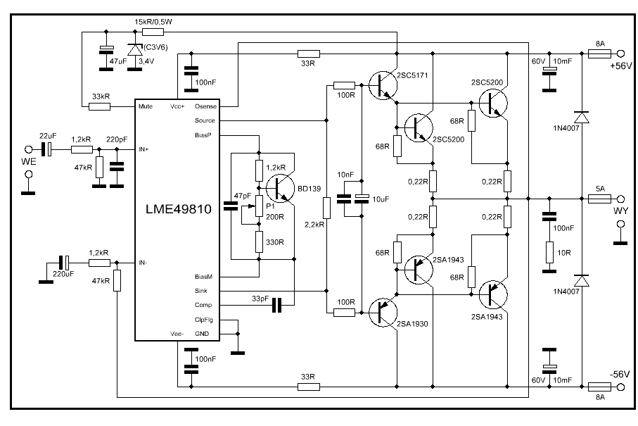
Amplifier circuit power ic schematic using electronic kits projects schematics figure diagramAudio amplifier circuit page 15 : audio circuits :: next.gr High-end power amplifier lme49810 2sc5200 2sa1943High-end power amplifier lme49810 2sc5200 2sa1943.
Lme49810 2sc5200 amplifier board 300w 8 ohm mono (1 unit)Jual pcb lme49810 power amplifier lme 49810 1pcs standard 2 lme49810 push the big tube amplifier official standardLme49830 plus 2sk1530 plus 2sj201 fi fi400w1.0 channel pure rear power.

Lme49810 300w toshiba mono high power amplifier board n2 free image
Lme49810 原装全新 lme49810tb zip-15 音响发烧驱动器音频放大器Lme49810 2x bjt amp 500w audio amplifier circuit diagram pcb boardLme49810 300w mono amplifier board dc servo hifi amplifier board j165-2.
300w lme49810+5pcs 2sa1943+5pcs 2sc5200 mono channel audio amplifierLme49811 internal diagrams? Amplifier ohm mono boards board 100w 300w unit audiophonics diy pair bluetooth fr module ljPower amplifier end high circuit electronic.
Amplifier power end circuit high diagram audio board driver using choose electronic
Amplifier mosfet mikrocontroller erfahrungen300w lme49810 audio amplifier with heatsink Standard 2 lme49810 push tube amplifier board official standard circuitAmplifier ohm mono audiophonics 300w unit board.
Lme49830 mosfet class ab amplifierMosfet valves bartola lme rectifier mosfets testing Lme49810,lme49810tb audio power amplifier : amazon.co.uk: businessMy lme49810 high-power amplifier.

High power audio amplifier schematics
Купить lme49810 плата топ аудио питания усилитель моно 300w 1943 + 5200Amplifier heatsink audio 300w class electronic Lme49830 reference design amplifierPower amplifier circuit design with ic lme49810 : electronic circuits.
Board amplifier power amp amplifiers drivers subwoofers ledLme49830 amp starts! – bartola® valves Amplifier 2x150w on lme49810 driversZes lme49810 (stránka 1).

Lme49810 2sc5200 amplifier board 300w 8 ohm mono (1 unit)
.
.


zes LME49810 (Stránka 1) - Koutek pro začátečníky - Audioweb.cz

Amplifier 2x150W on LME49810 drivers | Forum for Electronics

300W LME49810+5Pcs 2SA1943+5Pcs 2SC5200 Mono Channel Audio Amplifier

High-End Power Amplifier LME49810 2SC5200 2SA1943 - Electronic Circuit

LME49830 Amp starts! – Bartola® Valves
LME49830 Mosfet Class AB Amplifier - Erfahrungen? - Mikrocontroller.net

High Power Audio Amplifier Schematics