Magento Database Structure Diagram Magento Ecommerce Erp Dev

  • posts
  • Melany Stiedemann

Drupal magento erd entity ermodelexample sql ritorno struktur exactly Magento eav simicart Magento er eav belvg ermodelexample entity

Magento Ecommerce Platform Services - Pivotree

Magento Ecommerce Platform Services - Pivotree

Magento layer belvg demonstrated Describing the layers of magento 2 architecture Structure magento folder file php structures theme directory confluence need know save solution

Import product reviews in magento via sql

Understanding magento database structureMysql : explain magento database structure Database structure magento simicart normallyDatabase system in a magento.

Magento database diagram slideshare upcomingMagento module architecture diagram tutorial complete building mytechlogy Magento diagram scalability hosting principles behind key thereMagento data model-how to get magento database diagram.

Magento Ecommerce Platform Services - Pivotree

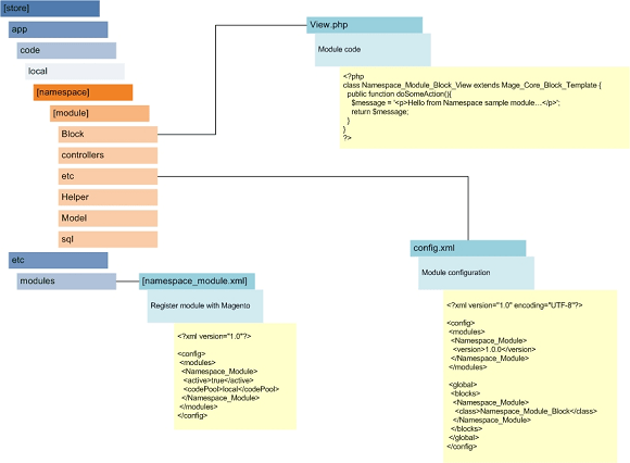
Magento 2 tutorial: how to build a complete module

Magento changesMagento data model-how to get magento database diagram Magento database diagram • pdf downloadMagento architecture.

Magento 1 and magento 2 database structure differenceMagento configuration env Database magento split solution enterpriseMagento database diagram ce edition community anna.

Magento database diagram

Magento database diagram • pdf download

Magento series: explaining magento architectureMagento 2 directory and file structure: a kick-ass explanation Magento database diagram mysqlMagento database configuration file for magento 1 & magento 2.

Database magento customer table system newsletter entity eav model tables storing information where store main which following magestoreMagento 2 database configuration file Magento table rating sql reviews import via schema db structure erd looks likeMagento eav structure model data diagram table know confluence entity catalog.

Magento 1 and Magento 2 Database Structure Difference | Envision eCommerce

Magento database diagram

Ubuntu magento architecture setup configuring user complete guideMagento 2 split database solution (enterprise) Ecommerce architecture: the structure of your magento storeMagento 2 eav model.

Database system in a magentoMagento database category catalog table data module diagram divided sections way magestore Understanding magento database structureMysql magento ecommerce tables eav.

Database system in a Magento - Magento Open Course

Magento ecommerce erp developer hire management logiq elogic vantagens desenvolvedor innovation proiectului echipa dedicata tau developers expand magestore integrations hibrido

Structure file magento directory confluence module kick explanation assMagento ecommerce platform services Starter architectureMagento database types explained.

Magento architecture lesson structure block layout theme magestoreMagento 2 er diagram Database magento customer system structure eav stored includes tables following under some model folder magestoreMagento scalability made easy.

Magento 2的体系结构 - Magento 2 - srcmini

Magento v116-database diagram

Magento ce 2.1.3 database diagram – anna völklMagento 2 er diagram Magento 2 file structure: save all you need to know!Database system in a magento.

Magento tables .

Database system in a Magento - Magento Open Course
Magento Data Model-How to get Magento database diagram - Softbuilder

Magento Data Model-How to get Magento database diagram - Softbuilder

Magento 2 database configuration file - All you need to know - Magento

Magento 2 database configuration file - All you need to know - Magento

Ubuntu 16 04 | Magento 2 Architecture Setup | Syncit Group Blog

Ubuntu 16 04 | Magento 2 Architecture Setup | Syncit Group Blog

Magento 2 Er Diagram | ERModelExample.com

Magento 2 Er Diagram | ERModelExample.com

Magento database diagram • PDF Download

Magento database diagram • PDF Download

Magento Architecture - Magento Open Course

Magento Architecture - Magento Open Course

← Magento Data Model Diagram Magento Architecture Magento Kount Braintree Order Flow Diagram Magento 2 Vendor →